Good day my good friend.
Thank you to all of you who sent through kind messages of support over the last week or so. I am happy to say that I am in a much better place because of getting some much needed head space and quality time with my little friend.
I feel that I do owe you all a bit more of an explanation for yet another break in the newsletter. Nearly two weeks ago, Jasper, my West Highland Terrier who has got me through a lot of low points in my life, was diagnosed with blood cancer. We were really unsure on what his prognosis was, so at the time I decided to spend as much time with him as I could, putting the newsletter on the back burner.
The good news is that after a very rough start, he is still with us and he is now back to his old self. He is undergoing chemotherapy, but sadly despite this the cancer will win eventually, likely over the next 6 months. am glad to say that he is still loving his walks, still scrounges for food, and enjoys telling off anything that passes the front door. But this could change at any time, so we are making the most of this time while we can. As you can see below, he is a cancer warrior! 💪

Anyway, back to business.
If you like this newsletter, please share it with someone else who you think will love it. I will love you forever if you do. ☺️
James
☕ Four Day Thought Experiment
Late last week, I came across the story of South Cambridgeshire District Council which has suffered the ire of the government. Not because of any failure of services or not balancing their budget. But because they are trialling a 4 day week. Heaven forbid a Council try something radical, especially when it seems to be actually working. There is a lot of other evidence that indicates that the 4 day week is a very good thing indeed. It could also cut carbon emissions. Maybe.
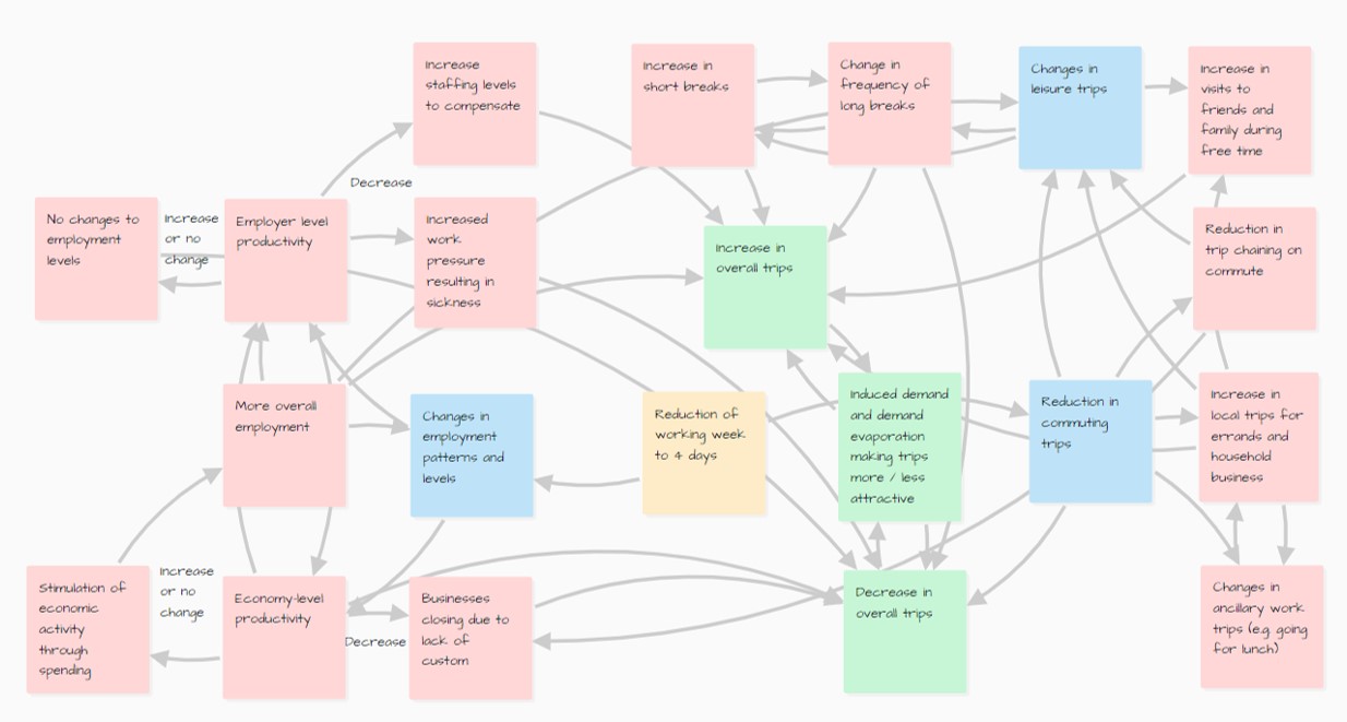
Naturally, as a transport person, I am interested in what the transport impacts are of a 4-day week. It is here when I was amazed to learn that this has been studied as early as the 1970s, where apparently a 4 day week reduces the duration of peak hours and provides additional capacity for drivers on freeways.
From studies like this, it is easy to conclude that 4 day weeks would reduce the amount of travel that takes place, as you are reducing commuter trips for full time employees by 20%. But transport systems are complex and multi-dimensional, and the systems that affect the demand for travel are equally so. Regardless, I am interested in what this effect could be. So, I created a basic system map in Sticky Studio to try and get down some thoughts on how this interaction could play out.

I’ve kept things basic for now. Focussing on the impacts of a 4 day week in terms of economic activity (primarily employment) and commuting trips. But just mapping these interactions reveals some interesting insights into how a 4 day working week could play out.
A reduction in commuting trips (14% of all trips in 2022) also leads to a corresponding reduction in associated trips. This is through reduced trip chaining (on average 12% of all commuting trips are part of a wider trip chain), and for trips ancillary to work (like walking to get coffee or travelling to clients from the office for meetings). But some chained trips could be undertaken as individual trips regardless. For example, rather than dropping children off at school on the way to work on a non-working weekday, taking children to school and returning home could be done instead.
The big unknown is the degree of substitution between commuting and leisure trips. What is known from some trials is that leisure activity generally increases when subject to a 4 day working week. People make more time for hobbies and activities, but parents spend less on things like childcare. Some holiday trips may also increase in frequency. Another unknown factor is how trips change across the days off. For instance, someone who currently does the weekly food shop on a Saturday morning could, under a 4 day week, do this trip on a Friday morning, leaving Saturday open for other activities.
Another effect that is unknown is the impact of trip evaporation (especially during the peak hours) and induced demand. For instance, could less use of the transport network during peak hours lead to some transfer of trips from off-peak to the peak?
Early results from 4 day working week trials indicate no changes in overall productivity, so in theory economic output would be unchanged. But this doesn’t mean that everyone is achieving the same in less hours, but in some cases people and companies become more productive, while others less so. Leading to consequent increases or reductions in trips through changes in specific types of economic activity. But this will all vary by the sector.
I propose to use this as a starting base for a thought experiment to pick up in the New Year. But it goes to show that a 4 day working week is not a simple cause-and-effect in terms of reducing commuting trips. There are several rebound effects and unknowns that are often not factored into thinking about the implications of such a significant change in working patterns.
Additionally, I would urge caution at this stage of making assumptions based on existing studies of the 4 day working week. Such studies are often focussed on the impacts on individual organisations and at an individual level, with little detail shared on the impact on overall trip patterns of individuals – instead asking people what activities they have substituted for work.
For what its worth, I agree with a 4 day working week, and I hope that it becomes the standard across most industries. But that is more from a wellbeing of people perspective. Its impacts as a transport policy could potentially be profound, and much more complex than we think. But if big ideas such as this are starting to get traction, maybe it is time that we started thinking about their impacts.
What you can do: If you want to start exploring the implications of a 4 day working week, the results from the UK trial are a good place to start. But this mainly focusses on productivity and work-based activity and not transport specifically.
As always, I highly recommend systems mapping as a means of exploring the implications. This article from IDEO U gives some good hints to start with. If you want an online tool to do it, I highly recommend Sticky Studio (that I only just discovered) or Kumu.
🎓 From academia
The clever clogs at our universities have published the following excellent research. Where you are unable to access the research, email the author – they may give you a copy of the research paper for free.
Challenges in road transport emissions modelling at the national, regional, and local levels
TL:DR – Transport modellers come across the same problems that climate modellers have.
The effect of bus rapid transit on local home prices
TL:DR – Want to raise the price of your house? Ask for BRT near you.
Pedestrian behaviour in integrated street designs: A mesoscopic analysis
TL:DR – If you want people to walk slower and with more confidence, improve the streets for pedestrians.
Impacts of parking and accessibility on retail-oriented city centres
TL:DR – Public transport, walking, and cycling increase retail rents, but it doesn’t mean that all parking is bad.
✊ Awesome people doing awesome things
Even though I do come from Devon, and I am bred to view people from Cornwall with some suspicion, you cannot argue with the great work that Transport for Cornwall and Cornwall Council are doing.
Upgrading a mainline railway that still runs on semaphore signals? Check. £7 to get around the County all day by bus? Check. Co-ordination between bus operators on services to provide integrated bus and rail journeys? Check. Securing new jobs and a huge upgrade to a rail depot based on a scheme that is taking place over 200 miles away? Check.
Be more like Cornwall. Except for how they do cream teas, which is all wrong.
📗 Bed Time Reading
Last week, I got the chance to read Crossings: How Road Ecology Is Shaping The Future of Our Planet. I knew that our highway network has a big impact on the natural world, but this books sets out the sheer scale of this impact in vivid detail.
I learned that in addition to the staggering number of animals killed by roads, there are many species which have effectively made roads their home and have thrived. I highly recommend reading it. And you will never look at a road’s environmental assessment the same way ever again.
📼 On the (You)Tube
Did you know that the first electric car was made 100 years ago? This episode of The Fully Charged Show explores the deep history of the invention that just may help us to save the world.
What you can do: Enjoy the history lesson. But if you are after something practical to do on EVs, share this briefing on electric vehicle myths by Carbon Brief. It shows what the evidence really reveals about EVs (hint: EVs are mostly good).
🖼️ Graphic Design

We know that people on higher incomes have different travel patterns to those on lower incomes. So this infographic raises an important question – what would be the impact on our transport systems and its impacts on our natural world and societies if more people got richer?
📚 Random things
These links are meant to make you think about the things that affect our world in transport, and not just think about transport itself. I hope that you enjoy them.
Still Not Trying (Tom Forth)
What Economists Got Wrong About the Great Recession (Bloomberg)
After the Flood (Science)
The MTA 20 Year Needs Assessment Reminds Us They Can’t Build (Pedestrian Observations)
Airbus commissions three wind-powered ships to sail the Atlantic (The Register)
✍️ Your feedback is essential
I want to make the calls to actions better. To do this, I need your feedback. Just fill in the 3 question survey form by clicking on the below button to provide me with quick feedback, that I can put into action. Thank you so much.




